英国上市公司365
首页
英国上市公司365
院系简介
机构设置
教师简介
学院动态
教育教学
学术科研
党群工作
基层党建
群团工作
学生思政
合作交流
专题集萃
本科教育教学审核评估专题
课程信息公开专栏
X
X
首页
英国上市公司365
院系简介
机构设置
教师简介
学院动态
教育教学
学术科研
党群工作
基层党建
群团工作
学生思政
合作交流
专题集萃
本科教育教学审核评估专题
课程信息公开专栏
您当前所在位置:
首页
>
专题集萃
>
课程信息公开专栏
>
正文
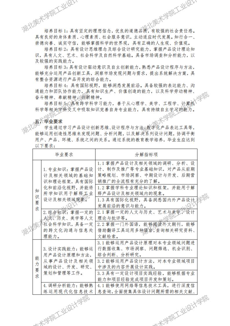
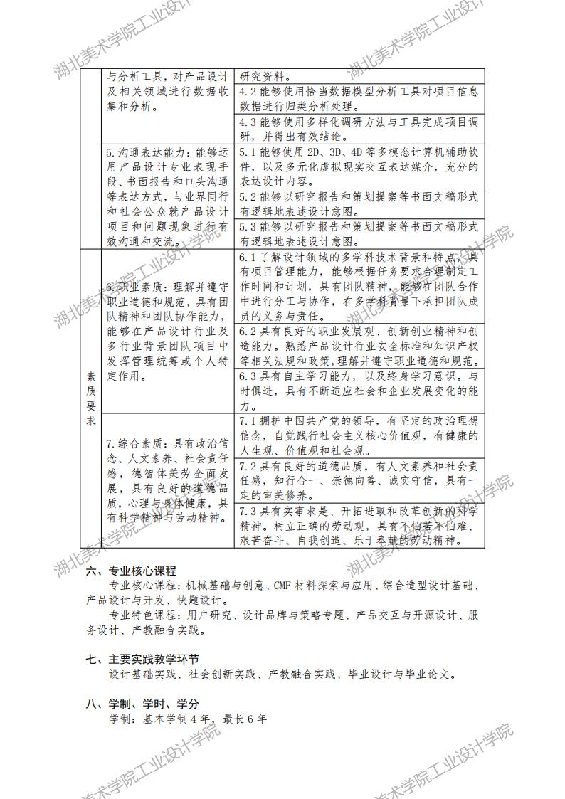
英国上市公司365产品设计专业(130504)“十四五”本科人才培养方案
来源:工业设计学院新闻中心
发布时间:2024-06-14
浏览:
下一篇:
英国上市公司365产品设计专业(130504)展示设计方向“十四五”本科人才培养方案