您当前所在位置: 首页 > 教育教学 > 正文

【一流本科建设点巡礼】工业设计学院在第七届全国大学生工业设计大赛中斩获佳绩

来源:工业设计学院新闻中心
发布时间:2024-11-11
浏览:


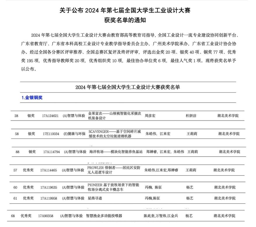
11月8日第七届全国大学生工业设计大赛颁奖典礼在广州美术学院举行。大赛由教育部高等教育司指导全国工业设计一流专业建设协同创新平台广东省教育厅、广东省本科高校工业设计专业教学指导委员会主办。经过全国各分赛区评审推荐、全国总赛区复评及终评评审公布最终获奖名单工业设计学院积极组织在杜妍洁、王莉莉、杨艺等教师的指导下,在大赛的全国终评环节中获得银2项1项优秀4的优秀成绩



本届国赛终评成果充分展现了学院师生对国家政策的解读能力、人民需求的洞察能力、以及美好生活的创造能力。同学们通过努力拼搏和积极挑战,反映出扎实的设计功底,彰显了学校注重三全育人全面发展的教学理念。同学们此次参赛的努力表现为学校赢得了荣誉,同时也激励更多学生在学术道路上勇于探索、不断突破,勇攀高峰